MagamrólMotorozásLézertechnikaE-mail



Az úgynevezett "EMALOG" szkenner, avagy apáink már tudtak valamit!


EMALOG EMALOG

A magyarországi Elektronikai Műszaki Fejlesztő Kisszövetkezet annó 1987-ben gyártotta ezt a szkennert. A Lézerszínházból sikerült hozzá jutnom egy minta darabra, melyen bátran gyakorlazozhattam, és tanulhattam. A szkenner működésének megértését az elektronika visszarajzolásával kezdtem, mivel semmilyen formában nem állt rendelkezésünkre semmilyen kapcsolási rajz, illetve forrás. Hosszas bíbelődés után végül sikerült vissza fejteni a kétodlalas nyákra készített kapcsolást, mely tartalmazott néhány "zsák" áramkört is a lelkes amatőrök számára :) Amúgy ezek a zsák áramkörök valószínűleg a további fejlesztés, és módosítás, és beállítás szerves részei, mégis az alkatrészek 1/4de csak "dísznek" van a huzalozott áramkörön, sehová nem menő kondenzátorok és önmagába visszacsatolt IC-k sokasága gyülekezik a panelon. Ám egy használaton kívüli áramkörre mégiscsak figyelmes lettem!!!! Mégpedig egy zseniálisan nagyszerű fűrész generátort rejtettek el a tervezők a panelen, ami a beállítást hivatott elősegíteni. Teljesen egyszerűen csinálhatunk az egyik csatornából oszcilloszkópot, imígyen a másik csatornára négyszögjelet adva, mindenféle műszer nélkül zseniálisan be lehet állítani a szkenner túllövését, gyorsulását és erősítését!

EMALOG EMALOG EMALOG EMALOG

A szkennert szétszedvén nagyokat álmélkodtam... A szekenner inkább a robosztusság és az erő példaképe, mint a gyorsaságé, ennek ellenére elég jól kivitelezett dologról van szó. Gyorsaságáról csak annyit hogy határ frekvenciája kb 200Hz körül van, de 200Hz-el még egy elefántot is megtudna rángatni az ormánya körül... :) Gyakorlatilag kimondottan nagy tükrökkel használta ezt a szkennert a Lézerszínház, és annak idején, még pár betűs szavakat is ki tudtak vele írni. Az ereje akkor lepett meg mikor egy kis erőkart raktam rá és bekapcsoltam. Beálláskor akkorát oda vágott az ujjamra, hogy felszisszentem. Iszonyú erős a szkenner!! 0,5A es meghajtással gyakorlatilag nem lehet lefogni semmilyen módon. Köszönhető ez a Neodímium állandó mágneseknek, az iszonyú nagy vasmagos tekercseknek, és a számomra is elcsodálkozásra méltató óriási forgórésznek. A forgórész súlyát sajnos nem állt módomban megmérni, de kb 70-80gramm körül lehet. Csúzliba téve akár még veszélyes is lehet. Szóval a szkenner felépítése a klasszikus elvet sugallja, két állandó mágnes, két vasmagos tekercs, középen pegig egy lágyvas forgórész. A tekercsek ellenállása együttesen 20 Ohm!

EMALOG EMALOG EMALOG EMALOG

A visszacsatolás természetesen kapacitív úton van ellátva. A meghajtó oszcillátor 5MHz-en jár, mely a szkenner hátsó részében helyezkedik el. Igen furmányosan van kivitelezve a visszacsatolás, gyakorlatilag minden oldalról, teljes mértékben árnyékolva van! No pont ebből adódóan nem lehet ezt házilag kivitelezni, mivel nagyon kicsi légréssel és nagyon kicsi méretben és iszonyú árnyékolással oldották meg a visszajelzést ennél a szkennernél. A General Scanning G120D-jénél is hasonló a visszajelző csak, hát az kb negyed ekkora :)

EMALOG EMALOG EMALOG EMALOG

Egyszó mint száz anno 1987-ben zseniális szkennert tudtak alkotni apáink, és nem szabad elfelejtkezni arról, hogy MAGYAR termék!!! Igaz ekkoriban már az Amerikaiak sokkal jobb szkennereket is tudtak gyártani, de hát ez mégis csak a mienk volt. Sajnálatos módon azóta a magyar lézer szkenner ipar nem fejlődött, mivel elég kicsi a kereslet az ilyen eszközök iránt.

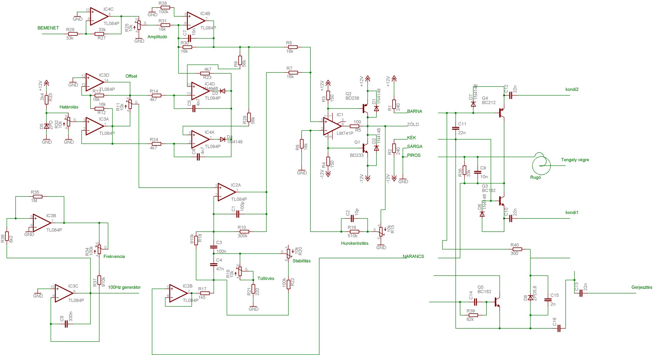
És végül a kapcsolási rajz!

EMALOG

előző

vissza

következő



Google PageRank